Stop unwanted interruptions before they stop your workflow. Learn how.
Utility navigation bar redirect icon
Portal LoginSupportBlogContact
Search
Close search
Huntress Logo in Teal
  • Platform Overview
    Managed EDR

    Get full endpoint visibility, detection, and response.

    Managed EDR

    Get full endpoint visibility, detection, and response.

    Managed ITDR: Identity Threat Detection and Response

    Protect your Microsoft 365 and Google Workspace identities and email environments.

    Managed ITDR: Identity Threat Detection and Response

    Protect your Microsoft 365 and Google Workspace identities and email environments.

    Managed SIEM

    Managed threat response and robust compliance support at a predictable price.

    Managed SIEM

    Managed threat response and robust compliance support at a predictable price.

    Managed Security Awareness Training Software

    Empower your teams with science-backed security awareness training.

    Managed Security Awareness Training Software

    Empower your teams with science-backed security awareness training.

    Managed ISPM

    Continuous Microsoft 365 and identity hardening, managed and enforced by Huntress experts.

    Managed ISPM

    Continuous Microsoft 365 and identity hardening, managed and enforced by Huntress experts.

    Managed ESPM

    Proactively secure endpoints against attacks.

    Managed ESPM

    Proactively secure endpoints against attacks.

    Integrations
    Integrations
    Support Documentation
    Support Documentation
    See Huntress in Action

    Quickly deploy and manage real-time protection for endpoints, email, and employees - all from a single dashboard.

    Huntress Cybersecurity
    See Huntress in Action

    Quickly deploy and manage real-time protection for endpoints, email, and employees - all from a single dashboard.

    Huntress Cybersecurity
  • Threats We Stop
    Phishing
    Phishing
    Business Email Compromise
    Business Email Compromise
    Ransomware
    Ransomware
    Infostealers
    Infostealers
    Living off the Land
    Living off the Land
    View Allright arrowView Allright arrow
    Industries We Serve
    Education
    Education
    Financial Services
    Financial Services
    State and Local Government
    State and Local Government
    Healthcare
    Healthcare
    Law Firms
    Law Firms
    Manufacturing
    Manufacturing
    Utilities
    Utilities
    View Allright arrowView Allright arrow
    Tailored Solutions
    MSPs
    MSPs
    Resellers
    Resellers
    SMBs
    SMBs
    Compliance
    Compliance
    Disrupting your business is Big Cybercrime’s business model

    Stop unwanted interruptions before they stop your workflow.



    Huntress Cybersecurity
    Cybercriminals Have Evolved

    Get the intel on today’s cybercriminal groups and learn how to protect yourself.

    Huntress Cybersecurity
  • Pricing
  • Community Series
    The Product Lab

    Shape the next big thing in cybersecurity together.

    The Product Lab

    Shape the next big thing in cybersecurity together.

    Fireside Chat

    Real people. Real perspectives. Better conversations.

    Fireside Chat

    Real people. Real perspectives. Better conversations.

    Tradecraft Tuesday

    No products, no pitches – just tradecraft.

    Tradecraft Tuesday

    No products, no pitches – just tradecraft.

    _declassified

    Exposing hidden truths in the world of cybersecurity.

    _declassified

    Exposing hidden truths in the world of cybersecurity.

    Resources
    Upcoming Events
    Upcoming Events
    Ebooks
    Ebooks
    On-Demand Webinars
    On-Demand Webinars
    Videos
    Videos
    Whitepapers
    Whitepapers
    Datasheets
    Datasheets
    Cybersecurity Education
    Cybersecurity 101
    Cybersecurity 101
    Cybersecurity Guides
    Cybersecurity Guides
    Threat Library
    Threat Library
    Real Tradecraft, Real Results
    Real Tradecraft, Real Results
    2026 Cyber Threat Report
    2026 Cyber Threat Report
    The Huntress Blog
    Your Profile Is a Dossier. Here's Who's Reading It.
    Huntress Cybersecurity
    Your Profile Is a Dossier. Here's Who's Reading It.
    Huntress Cybersecurity
    Before Your MSP Chases CMMC, Take an Honest Look at Your Operations
    Huntress Cybersecurity
    Before Your MSP Chases CMMC, Take an Honest Look at Your Operations
    Huntress Cybersecurity
    From Cookies to Keys: The Threat of Session Hijacking
    Huntress Cybersecurity
    From Cookies to Keys: The Threat of Session Hijacking
    Huntress Cybersecurity
  • Why Huntress

    Go beyond AI in the fight against today’s hackers with Huntress Managed EDR purpose-built for your needs

    Huntress Cybersecurity
    Why Huntress

    Go beyond AI in the fight against today’s hackers with Huntress Managed EDR purpose-built for your needs

    Huntress Cybersecurity
    The Huntress SOC

    24/7 Security Operations Center

    The Huntress SOC

    24/7 Security Operations Center

    Reviews

    Why businesses of all sizes trust Huntress to defend their assets

    Reviews

    Why businesses of all sizes trust Huntress to defend their assets

    Case Studies

    Learn directly from our partners how Huntress has helped them

    Case Studies

    Learn directly from our partners how Huntress has helped them

    Community

    Get in touch with the Huntress Community team

    Community

    Get in touch with the Huntress Community team

    Compare Huntress
    Bitdefender
    Bitdefender
    Blackpoint
    Blackpoint
    Breach Secure Now!
    Breach Secure Now!
    Crowdstrike
    Crowdstrike
    Datto
    Datto
    SentinelOne
    SentinelOne
    Sophos
    Sophos
    Compare Allright arrowCompare Allright arrow
  • HUNTRESS HUB

    Login to access top-notch marketing resources, tools, and training.

    Huntress Cybersecurity
    HUNTRESS HUB

    Login to access top-notch marketing resources, tools, and training.

    Huntress Cybersecurity
    Partners
    MSPs

    Join our partner community to deliver expert-led managed security.

    MSPs

    Join our partner community to deliver expert-led managed security.

    Resellers

    Partner program designed to grow your cybersecurity business.

    Resellers

    Partner program designed to grow your cybersecurity business.

    Tech Alliances

    Driving innovation through global technology Partnerships

    Tech Alliances

    Driving innovation through global technology Partnerships

    Microsoft Partnership

    A Level-Up for Your Business Security

    Microsoft Partnership

    A Level-Up for Your Business Security

  • Press Release
    Huntress Announces Collaboration with Microsoft to Strengthen Cybersecurity for Businesses of All Sizes
    Huntress Cybersecurity
    Press Release
    Huntress Announces Collaboration with Microsoft to Strengthen Cybersecurity for Businesses of All Sizes
    Huntress Cybersecurity
    Our Story

    We're on a mission to shatter the barriers to enterprise-level security.

    Our Story

    We're on a mission to shatter the barriers to enterprise-level security.

    Newsroom

    Explore press releases, news articles, media interviews and more.

    Newsroom

    Explore press releases, news articles, media interviews and more.

    Meet the Team

    Founded by former NSA Cyber Operators. Backed by security researchers.

    Meet the Team

    Founded by former NSA Cyber Operators. Backed by security researchers.

    Careers

    Ready to shake up the cybersecurity world? Join the hunt.

    Careers

    Ready to shake up the cybersecurity world? Join the hunt.

    Awards
    Awards
    Contact Us
    Contact Us
  • Portal Login
  • Support
  • Blog
  • Contact
  • Search
  • Get a Demo
  • Start for Free
Portal LoginSupportBlogContact
Search
Close search
Get a Demo
Start for Free
HomeBlog
The Great VM Escape: ESXi Exploitation in the Wild
Published:
January 7, 2026

The Great VM Escape: ESXi Exploitation in the Wild

By:
Anna Pham
Matt Anderson
Share icon
Glitch effectGlitch effectGlitch effect
Table of Contents
Down arrow

Background 

In December 2025, Huntress observed an intrusion leading to the deployment of VMware ESXi exploits. 

Based on indicators we observed, including the workstation name the threat actor was operating from and other TTPs, the Huntress Tactical Response team assesses with high confidence that initial access occurred via SonicWall VPN. 

The toolkit analyzed in this report also includes simplified Chinese strings in its development paths, including a folder named “全版本逃逸--交付” (translated: “All version escape - delivery”), and evidence suggesting it was potentially built as a zero-day exploit over a year before VMware's public disclosure, pointing to a well-resourced developer likely operating in a Chinese-speaking region.

Given the nature of ESXi exploitation, this activity could have culminated in a ransomware attack as the end goal, but it was stopped by the Huntress Tactical Response team and the Security Operations Center (SOC). Below is a summary of our observations. 


Key takeaways

  • Initial access was likely through VPN. Despite the sophistication of the VM escape, the attackers got in through a compromised SonicWall VPN. The basics still matter.

  • VM isolation is not absolute. Hypervisor vulnerabilities can allow attackers to break out of guest VMs and compromise all workloads on a host.

  • Patch ESXi aggressively. This exploit toolkit supports 155 ESXi builds spanning versions 5.1 through 8.0. If you are running end-of-life versions, you are exposed with no fix available.

  • Network monitoring has blind spots. VSOCK traffic between VMs and the hypervisor is invisible to firewalls and IDS. Monitor for unusual processes on ESXi hosts directly using “lsof -a”.

  • Watch for BYOD techniques. The use of KDU to load unsigned drivers bypasses Driver Signature Enforcement. Monitor for known vulnerable drivers being loaded.


What happened?

Backup domain controller

The threat actor (TA) moved laterally leveraging the compromised Domain Admin (DA) account to the backup domain controller via RDP. The TA attempted to change the DA password to Password01$ via Impacket, but the attempt was prevented by Huntress managed Microsoft Defender for Endpoint (MDE).

The following reconnaissance tools were deployed:

  • C:\Users\<username>\Downloads\Advanced_Port_Scanner_2.5.3869.exe

  • C:\Program Files\SoftPerfect Network Scanner\netscan.exe

The TA then executed ShareFinder to enumerate network shares, outputting the results to C:\ProgramData\shares.txt.

Primary domain controller

Using the same compromised DA account, the TA moved laterally to the primary domain controller and deployed the VMware ESXi exploit toolkit. Approximately 20 minutes later, they modified the Windows firewall to isolate the host from external networks while preserving internal connectivity with the commands below:

  • netsh advfirewall firewall add rule "name=Allow Local Network-2" dir=out action=allow remoteip=10.x.x.x/8 profile=any

  • netsh advfirewall firewall add rule "name=Block External Outbound" dir=out action=block remoteip=0.0.0.0-255.255.255.255 profile=any

  • netsh advfirewall firewall add rule "name=Allow Local Network-3" dir=out action=allow remoteip=172.x.x.x/12 profile=any

These firewall modifications are commonly observed in intrusions to prevent the victim from reaching external resources for help or security tools from phoning home, while still allowing the attacker to move laterally across internal networks to maximize the blast radius of compromise.

Following the firewall changes, the TA began staging data for exfiltration using WinRAR:

  • “C:\Program Files\WinRAR\WinRAR.exe” a -ep1 -scul -r0 -iext -imon1 -- . “Mapped Network Share”

The exploit commands:

  • devcon.exe disable “PCI\VEN_15AD&DEV_0740”- disables VMware VMCI PCI device to gain direct hardware access

  • devcon.exe disable “ROOT\VMWVMCIHOSTDEV” - disables VMware VMCI host driver

  • kdu.exe -prv 1 -map MyDriver.sys - leverages Kernel Driver Utility (KDU) to bypass Driver Signature Enforcement and load the unsigned exploit driver into kernel memory

  • exploit.exe (MAESTRO) orchestrates the VM escape attack and installs a backdoor on the ESXi hypervisor


Potentially exploited vulnerabilities

On March 4, 2025, VMware released security advisory VMSA-2025-0004 addressing three vulnerabilities reported by Microsoft Threat Intelligence Center. All three were confirmed as exploited in the wild:

  • CVE-2025-22226 (CVSS 7.1): An out-of-bounds read in HGFS that allows leaking memory from the VMX process

  • CVE-2025-22224 (CVSS 9.3): A TOCTOU vulnerability in VMCI leading to an out-of-bounds write, allowing code execution as the VMX process

  • CVE-2025-22225 (CVSS 8.2): An arbitrary write vulnerability in ESXi that allows escaping the VMX sandbox to the kernel

Based on our analysis of the exploit's behavior, its use of HGFS for information leaking, VMCI for memory corruption, and shellcode that escapes to the kernel, the Huntress Tactical Response team assesses with moderate confidence that this toolkit leverages these three CVEs. 

What is VMX?

VMX (Virtual Machine Executable) is a process that runs on the ESXi host for each virtual machine. According to VMware's documentation, VMX is “responsible for handling I/O to devices that are not critical to performance" and “communicating with user interfaces, snapshot managers, and remote console”. This includes features like clipboard sharing, drag-and-drop, and VMware Tools communication - the exact features this exploit targets.

Each running VM has its own VMX process. From an attacker's perspective, VMX is the first target for a VM escape because it processes untrusted input from the guest. However, VMX runs inside a sandbox on ESXi, so compromising it requires an additional step to gain full host access.


VMWare exploitation tools


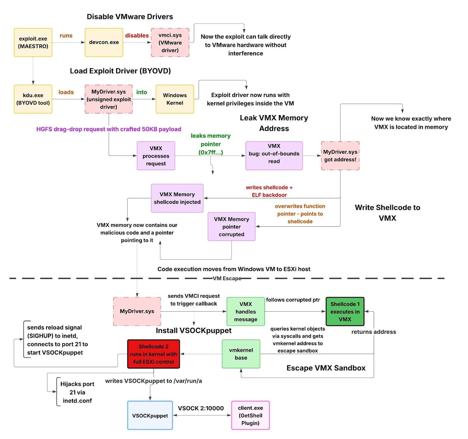
Figure 1: VM Escape exploitation flow


If this flow chart is making your head spin, don't worry, stick with me and it will click by the end, hopefully. The colors don't represent anything specific, they are just there to make the flow easier to follow.

Exploit orchestration

exploit.exe (MAESTRO)

The exploit.exe binary that we named MAESTRO serves as the orchestrator for the entire VM escape attack. It doesn't contain the actual exploitation logic, instead, it prepares the environment, deploys the exploit driver, monitors progress, and cleans up afterward. 

The executable contains 4 embedded binaries in the embedded resources:

  • MyDriver.sys - Unsigned kernel driver containing the VM escape exploit

  • kdu.exe - Kernel Driver Utility (BYOD loader tool)

  • devcon.exe - Microsoft Device Console, a device management utility

  • drv64.dll - KDU support library

Figure 2: Maestro's main function showing the full attack sequence

Phase 1: Disabling VMware VMCI drivers

The exploit begins by disabling VMware's guest-side VMCI drivers using Microsoft's devcon.exe utility. Two device instances are disabled:

  • PCI\VEN_15AD&DEV_0740 - The VMware VMCI PCI device (Vendor 0x15AD = VMware, Device 0x0740 = VMCI)

  • ROOT\VMWVMCIHOSTDEV - The VMware VMCI Host Device driver


What is VMCI?

The VMware Virtual Machine Communication Interface (VMCI) is a high-speed communication mechanism that facilitates the communication between a virtual machine and its ESXi host and direct communication between virtual machines on the same host.


Why disable the VMCI driver? 

The exploit driver needs to communicate directly with the VMCI hardware using low-level I/O port instructions. If we look at “MyDriver.sys” (the malicious driver), after locating the VMCI device on the PCI bus, it reads the device's Base Address Register (BAR0) to obtain the I/O port base address.


Figure 3: Scanning PCI bus for VMCI device


Once the exploit obtains the BAR0 address, it uses x86 “IN/OUT” instructions to communicate directly with the VMCI hardware registers:

Offset

Register

Description

BAR0 + 0x04

VMCI_CONTROL_ADDR

Write 1 to reset device (VMCI_CONTROL_RESET)

BAR0 + 0x10

VMCI_DATA_OUT_ADDR

Send data to VMCI

BAR0 + 0x14

VMCI_DATA_IN_ADDR

Receive data from VMCI

BAR0 + 0x1C

VMCI_RESULT_LOW_ADDR

Read operation result

When vmci.sys is loaded, it owns the VMCI adapter and actively uses these same I/O ports. Two drivers cannot safely share the same hardware, if both attempt to send commands simultaneously, it would corrupt the device state and crash the system. By disabling vmci.sys first, the exploit gains exclusive access to the VMCI hardware.

Loading the unsigned driver via BYOD

Since “MyDriver.sys” is unsigned, it cannot be loaded through normal means on systems with Driver Signature Enforcement (DSE) enabled. The exploit uses KDU (Kernel Driver Utility), an open-source tool for loading unsigned drivers into kernel memory.

  • kdu.exe -prv 1 -map MyDriver.sys, where:

    • prv 1 - Use provider #1, a legitimately signed but vulnerable driver

    • map - Manually map the unsigned driver into kernel memory

KDU exploits a vulnerability in the signed driver to gain kernel code execution, then uses that access to load MyDriver.sys. The 6-second sleep after execution gives the driver time to initialize and begin the exploitation process.

Monitoring exploit progress

Once loaded, MyDriver.sys creates a device object accessible via the symbolic link \\.\TDLD (Figure 2). The orchestrator (exploit.exe) opens this device and polls it every 4 seconds and when the driver returns status value 2, exploitation is complete and the loop exits.

Restoring VMware drivers

After successful exploitation (status == 2), the orchestrator re-enables the VMware VMCI drivers. This restoration likely serves as the operational security, the VM continues functioning normally with VMware Tools operational, reducing suspicion that anything malicious occurred.


The exploit driver

MyDriver.sys

With the orchestration layer understood, let's dive into MyDriver.sys, the kernel driver that performs the actual VM escape. This driver contains the following core exploitation logic:

  • VMware backdoor communication for information gathering

  • VMCI hardware manipulation to trigger vulnerabilities

  • Reading and writing VMX process memory

  • ESXi shellcode deployment

Before exploitation can begin, the driver needs to identify the exact ESXi version running on the host. Different ESXi builds have different memory layouts, so the exploit requires version-specific offsets. The driver queries the ESXi host version using the documented VMware Guest SDK command “guestlib.stat.get text session”. This command, normally used by VMware Tools and third-party agents for monitoring purposes, returns host information including the exact ESXi version string (e.g., “VMware ESX 8.0.0 build-24022510”). The exploit parses this response to extract the version and build number.


Figure 4: Query the host using the VMware Guest SDK command


Once the ESXi version and build number are identified, the driver looks up a table of pre-computed offsets specific to that build. The exploit embeds a hardcoded table containing 155 supported ESXi builds, spanning versions 5.1 through 8.0.

Figure 5: Look up the offsets

Each entry stores the build number and 17 version-specific offsets required to locate VMX process structures. These offsets change between ESXi builds due to code modifications and compiler variations. If the detected build isn't in the table, exploitation fails, a common limitation of offset-based exploits.

Leaking the VMX base address

With version-specific offsets loaded, the next step is leaking the base address of the VMX process to bypass ASLR. Since the offset table contains relative offsets rather than absolute addresses, the exploit must determine where VMX is loaded in memory before it can calculate the exact locations to write shellcode and corrupt structures. The function below performs a sequence of HGFS-related backdoor operations to trigger an information disclosure.

Figure 6: Preparing the information leak: setting guest info, enabling drag-and-drop, and opening backdoor channels

The function performs a sequence of HGFS-related backdoor operations to trigger an information disclosure. The function begins by allocating a 64KB buffer and selecting a message size based on the ESXi version. For ESXi 5.x and 6.x, the message size is 50616 bytes. For ESXi 7.0 and 8.0, it's 50624 bytes. Next, a series of RPC commands configure VMware Tools state within the VMX process:

Command

Description

SetGuestInfo  7 11111111

Sets guest uptime value

tools.capability.guest_conf_directory

Sets guest configuration directory path

tools.capability.hgfs_server toolbox 0

Disables HGFS toolbox

tools.capability.hgfs_server toolbox-dnd 1

Enables HGFS drag-and-drop

The critical command is tools.capability.hgfs_server toolbox-dnd 1, which allows the drag-and-drop file transfer feature between host and guest. This functionality is part of VMware's Host-Guest File System (HGFS) and is what allows users to drag files from their desktop into a VM window. According to VMware's security advisory VMSA-2025-0004, CVE-2025-22226 is an information disclosure vulnerability caused by an out-of-bounds read in HGFS. The advisory states that “a malicious actor with administrative privileges to a virtual machine may be able to exploit this issue to leak memory from the vmx process”. While we cannot confirm the exact root cause, the exploit's use of HGFS and the resulting memory leak aligns with this description.

The exploit then opens six backdoor communication channels and closes two of them (channels 2 and 4). The term “backdoor” is apparently VMware's own terminology for their guest-to-host communication mechanism. It works by accessing I/O port 0x5658, on a physical machine, this port is not connected to anything, but inside a VMware VM, the hypervisor intercepts access to it and uses it as a command channel. This is how VMware Tools implements features like clipboard sharing, drag-and-drop, and screen resizing.

A large buffer of zeros (~50KB) is sent through the channel, followed by the string “OK ATR toolbox-dnd” to initialize the HGFS drag-and-drop operation.

Finally, the exploit constructs and sends the payload that triggers the out-of-bounds read:

  • 4F 4B 20 00 00 00 00 FF 00 00 00 A5 C5 00 00 A4 C5 00 00 00 00 00 80 29 00 00 00 + [50573 zeros]

Before using the leaked pointer, the exploit validates it by comparing bits 8-11 against an expected value from the offset table. For build 24022510, masking both with 0xF00 should produce matching results. Once validated, the VMX base address is calculated by subtracting the known offset (0x01590300) from the leaked pointer:

  • vmxBase = leakedPtr - 0x01590300

The offset table stores a known address within VMX for each supported build. The leaked pointer points to a predictable location inside VMX. By subtracting this known offset, the exploit determines where VMX is loaded in memory, defeating ASLR.


Writing shellcode to VMX memory

With the VMX base address known, the exploit can now read and write data directly into VMX's memory.

Both operations work by constructing a 95-byte header and sending it through the VMware backdoor channels. For writes, the header contains command type 2, the size of data to write, and the target address in VMX memory. The header is sent first, followed by the actual data on a second channel. For reads, the header contains command type 3 and the target address, and the exploit receives 8 bytes back containing the data at that location.

We assess this read/write capability is enabled by CVE-2025-22224, which VMware describes as a vulnerability that “leads to an out-of-bounds write”.


Figure 7: Writing data to VMX memory via backdoor channels

So, the exploit writes three payloads into VMX memory:

  • Stage 1 shellcode

  • Stage 2 shellcode

  • ELF Backdoor

The ELF backdoor that we named “VSOCKpuppet” is a Linux executable, ESXi runs on a Linux-based kernel, so native Linux binaries can execute directly on the hypervisor.

After writing the payloads, the exploit overwrites a function pointer inside VMX. It first saves the original pointer value, then overwrites it with the address of the shellcode. The exploit then sends a VMCI message to the host to trigger VMX. When VMX handles the message, it follows the corrupted pointer and jumps to the attacker's shellcode instead of legitimate code.

This final stage corresponds to CVE-2025-22225, which VMware describes as an “arbitrary write vulnerability” that allows “escaping the sandbox”.

Shellcode 1

Stage 1 shellcode runs inside the VMX process and uses VMkernel syscalls to query kernel internals. The shellcode loops up to 4,902 times searching for an object named “general”. then queries information about “vmkernel” and “vmci”. When found, it extracts their base addresses.

  • vmkernel base: %p, qpBrokerList: %p

These addresses are critical for the next phase, they allow the exploit to calculate where to write in kernel memory to escape the VMX sandbox.


Figure 8: Snippet of shellcode 1


Shellcode 2

Stage 2 shellcode establishes a foothold on the ESXi host using standard Linux syscalls. It creates the backdoor file at /var/run/a with full permissions (0777), then writes the VSOCKpuppet payload to it. Next, it modifies /var/run/inetd.conf, the configuration file for ESXi's inetd network service daemon, by appending the following line:

  • ftp stream tcp nowait root /var/run/a a ++group=host/vim/vimuser/terminal/ssh

This hijacks port 21 (FTP), any TCP connection to this port executes /var/run/a as root. The ++group=host/vim/vimuser/terminal/ssh parameter grants the backdoor elevated access on the host.

To activate the configuration, the shellcode reads /var/run/inetd.pid, parses the process ID, and sends SIGHUP (signal 1) to inetd, the standard Unix signal to reload configuration. After a brief sleep, it connects to 127.0.0.1:21 locally to trigger the backdoor.

Finally, the shellcode restores the original /var/run/inetd.conf content, removing the malicious entry. This cleanup step makes forensic analysis more difficult since the configuration file appears untouched after exploitation.


Figure 9: Snippet of shellcode 2

VSOCKpuppet: VSOCK-based remote access

VSOCKpuppet is a 64-bit ELF executable that provides persistent remote access to the ESXi host. Rather than using traditional network sockets, the backdoor communicates over VSOCK (Virtual Sockets), VMware's high-speed interface for communication between guest VMs and the hypervisor. This makes the backdoor traffic invisible to network monitoring tools.

On startup, the backdoor obtains the VSOCK address family by opening /dev/vsock or /vmfs/devices/char/vsock/vsock and issuing ioctl VMCI_SOCKETS_GET_AF_VALUE (0x7B8). This ioctl queries the vsock driver for the correct protocol number to pass to socket(), it’s necessary because VSOCK's protocol number is dynamically assigned when the kernel module loads and differs between Linux (typically 40) and ESXi.


Figure 10: VSOCK initialization

The backdoor binds to VSOCK port 10000 with context ID -1 (VMADDR_CID_ANY), allowing any virtual machine on the host to communicate with it.

The backdoor waits for a two-byte trigger “ok”, then forks a child process to handle commands. It supports three operations: GET reads a file from the ESXi host and sends its contents back to the attacker, allowing data transfer. POST receives data and writes it to a specified file path on the host. Any other input is treated as a shell command, the backdoor writes it to /tmp/input, executes it via /bin/sh, and returns the output.

Why VSOCK?

VSOCK allows direct communication between guest VMs and the hypervisor without traversing the network stack. Unlike TCP/IP traffic, VSOCK communication does not generate network packets visible to traditional network sniffing tools, firewalls, or network-based intrusion detection systems.

Defenders can detect processes with open VMCI sockets using lsof -a on the ESXi host, which shows entries with type SOCKET_VMCI. However, the output only displays process IDs and generic descriptions like {no file name}, to identify the actual malicious binary, defenders need to dump the process memory for further analysis. Mandiant has published detailed guidance on detecting VMCI backdoors and ESXi compromise in their blog posts on ESXi hypervisor detection and hardening and VMware detection, containment, and hardening.


Great, we have a backdoor...now, how do we use it?

With the ESXi hypervisor compromised and VSOCKpuppet listening on VSOCK port 10000, the threat actor still needs a way to interact with it. Since VSOCK provides a direct communication channel between guest VMs and the hypervisor, they can run a client from inside any Windows VM on that host to send commands back up to the compromised ESXi. That's where client.exe or GetShell Plugin comes in (found in Binary archive dropped by the threat actor), a simple Windows-based VSOCK client that provides interactive shell access to the backdoor.

The binary contains a revealing PDB path that offers a glimpse into the threat actor's development environment:

  • C:\Users\test\Desktop\2023_11_02\vmci_vm_escape\getshell\source\client\x64\Release\client.pdb

The path tells us this was built on November 2, 2023, as part of a broader vmci_vm_escape toolkit with a getshell component. client.exe itself contains no exploit code, it's just a generic VSOCK communication tool that works with any ESXi version. This potentially points to a modular approach: the threat actor maintains reusable post-exploitation tooling separate from the exploits themselves, allowing them to swap in new vulnerabilities while keeping the same infrastructure.

Driver installation

Before VSOCK communication can occur, the appropriate VMware drivers must be present. The client checks for VMCI availability and installs drivers if needed.


Figure 11: Checking for VMCI availability


If the VMCI driver is not available, the client executes driver installation via “InfDefaultInstall.exe”. 

  • C:\Windows\System32\InfDefaultInstall.exe C:\Windows\vmci.inf

  • C:\Windows\System32\InfDefaultInstall.exe C:\Windows\vsock.inf

The Binary folder also includes modified VMware driver packages. Examining both INF files reveals identical tampering as shown below.


Figure 12: Snippet of vmci.inf and vsock.inf
files

The same pattern appears in both files: the copyright header was changed to “XLab”, while the Provider strings, driver versions, registry keys, and service definitions all remain unchanged from VMware's legitimate packages. The threat actor simply edited the copyright comments and bundled the original signed drivers.

After driver installation, the client registers VMware's VSOCK library as a Winsock provider using the WSCInstallProvider64_32 API, allowing socket communication over VMCI.

Usage and protocol

The client expects a simple command-line argument specifying the target CID and port:

  • client SERVER_CID:PORT 

In VMware's VSOCK architecture, CID 2 is always reserved for the hypervisor host, so connecting to the backdoor is simply:

  • client.exe 2:10000

The protocol begins with a handshake: the client sends “test” followed by “ok”, then waits for an “ok” acknowledgment from the server before proceeding. After the handshake, communication uses length-prefixed messages. For larger transfers, data is split into 32KB chunks, each acknowledged with “ok” before sending the next.

Figure 13: Chunked data transfer logic with 32KB segments and “ok” acknowledgment checks


Figure 14: VSOCK communication protocol between client.exe (GetShell Plugin) and VSOCKpuppet

The client mirrors the backdoor's command set: get downloads files from ESXi to the VM, post uploads files from the VM to ESXi, and anything else is passed through as a shell command for execution on the hypervisor.

Interestingly enough, the Binary folder includes a README with usage instructions, giving us a direct look at the intended workflow. 

Figure 15: Content of README


Who did this? Good question.

The exploit binaries contain PDB paths that offer insight into the development environment.

MyDriver.sys:

  • C:\Users\test\Desktop\2024_02_19\全版本逃逸--交付\report\ESXI_8.0u3\

The folder name translates to “All version escape - delivery”, suggesting this was a packaged deliverable targeting ESXi 8.0 Update 3. The date in the path (February 19, 2024) predates VMware's public disclosure by over a year, confirming this was developed as a potential zero-day exploit.

Interestingly, while the development paths contain simplified Chinese, the toolkit includes an English-language README with usage instructions. This combination, Chinese development artifacts paired with English documentation, may suggest the toolkit was intended for sale or distribution to a broader audience.

As for Driver packages, both vmci.inf and vsock.inf contain a modified copyright header referencing “XLab”, the significance of this string is unclear. During our research, we noted that XLab is also the name of a cybersecurity research team within Qi An Xin, a major Chinese security company. However, “XLab” is a generic term, and we have no evidence linking this toolkit to that organization or any other specific entity.

The use of simplified Chinese in development paths, combined with the level of sophistication and potential access to zero-day vulnerabilities months before public disclosure, suggests a well-resourced developer likely operating in a Chinese-speaking region.


Conclusion

This intrusion demonstrates a sophisticated, multi-stage attack chain designed to escape virtual machine isolation and compromise the underlying ESXi hypervisor. By chaining an information leak, memory corruption, and sandbox escape, the threat actor achieved what every VM administrator fears: full control of the hypervisor from within a guest VM.

The use of VSOCK for backdoor communication is particularly concerning, it bypasses traditional network monitoring entirely, making detection significantly harder. The toolkit also prioritizes stealth over persistence: it restores inetd.conf after the backdoor starts and drops the binary in /var/run/, which doesn't survive a reboot. This suggests the attacker intended to complete their objectives quickly rather than maintain long-term access.

The development timeline revealed in the PDB paths tells us that this exploit potentially existed as a zero-day for over a year before VMware's public disclosure, highlighting the persistent threat posed by well-resourced actors with access to unpatched vulnerabilities.


Recommendation

Organizations running VMware ESXi 7.0 or 8.0 should apply the latest patches immediately. ESXi 6.x and earlier are end-of-life and remain unpatched. For additional hardening guidance, see our article on hypervisor defenses against ransomware targeting ESXi.


Detection

Yara

https://github.com/RussianPanda95/Yara-Rules/blob/main/ESXiExploitToolkit/win_mal_GetShellPlugin.yar

https://github.com/RussianPanda95/Yara-Rules/blob/main/ESXiExploitToolkit/win_mal_MAESTRO.yar

https://github.com/RussianPanda95/Yara-Rules/blob/main/ESXiExploitToolkit/linux_mal_VSOCKpuppet.yar

https://github.com/RussianPanda95/Yara-Rules/blob/main/ESXiExploitToolkit/win_mal_MyDriverSYS.yar

Sigma

Rules to detect some of the key behaviors from exploit.exe to enable the ESXi exploitation and VM escape:

https://github.com/huntresslabs/threat-intel/blob/main/2026/2026-01/vm_escape/sigma/proc_creation_win_devcon_disable_vmci_driver.yml 

https://github.com/huntresslabs/threat-intel/blob/main/2026/2026-01/vm_escape/sigma/proc_creation_win_kdu_driver_tool_execution.yml


Indicators of compromise (IOCs)


Item

Description

MAESTRO payload (exploit.exe)

37972a232ac6d8c402ac4531430967c1fd458b74a52d6d1990688d88956791a7

GetShell Plugin (client.exe)

4614346fc1ff74f057d189db45aa7dc25d6e7f3d9b68c287a409a53c86dca25e

VSOCKpuppet 

c3f8da7599468c11782c2332497b9e5013d98a1030034243dfed0cf072469c89

Binary.zip

dc5b8f7c6a8a6764de3309279e3b6412c23e6af1d7a8631c65b80027444d62bb

MyDriver.sys

2bc5d02774ac1778be22cace51f9e35fe7b53378f8d70143bf646b68d2c0f94c






Categories
Threat Analysis
ChatGPT logoChatGPTOpens in new tabClaude logoClaudeOpens in new tabPerplexity logoPerplexityOpens in new tabGoogle Gemini logoGoogle AIOpens in new tab
AI sparkle iconSummarize This Page
ChatGPT logoChatGPTOpens in new tabClaude logoClaudeOpens in new tabPerplexity logoPerplexityOpens in new tabGoogle Gemini logoGoogle AIOpens in new tab

See Huntress in action

Our platform combines a suite of powerful managed detection and response tools for endpoints and Microsoft 365 identities, science-backed security awareness training, and the expertise of our 24/7 Security Operations Center (SOC).

Book a Demo
Share
Facebook iconTwitter X iconLinkedin iconDownload icon
Glitch effect

You Might Also Like

  • Critical Vulnerabilities in PaperCut Print Management Software

    Our team is tracking in-the-wild exploitation of zero-day vulnerabilities against PaperCut MF/NG which allow for unauthenticated remote code execution due to an authentication bypass.
  • Zero-Day Vulnerabilities in Platforms Could Leave MSPs Exposed

    We unveil zero-day vulnerabilities we discovered in virtual event platforms used in MSP/Fortune 500 communities, plus some insight on supply chain attacks.
  • MOVEit Transfer Critical Vulnerability CVE-2023-34362 Rapid Response

    Our team is tracking in-the-wild exploitation of a zero-day vulnerability against Progress' MOVEit Transfer web application that allows for escalated privileges and unauthorized access.
  • Critical Vulnerabilities: WS_FTP Exploitation

    Huntress is actively investigating numerous vulnerabilities affecting the WS_FTP Server Ad Hoc Transfer Module observed in the wild.
  • Huntress Threat Advisory: Active Exploitation of SonicWall VPNs

    A likely zero-day vulnerability in SonicWall VPNs is being actively exploited to bypass MFA and deploy ransomware. Huntress advises disabling the VPN service immediately or severely restricting access via IP allow-listing. We're seeing threat actors pivot directly to domain controllers within hours of the initial breach.
  • Debunking 5 Major macOS Myths

    Let Huntress debunk the biggest Mac security myths. macOS is now a popular target for hackers, so learn the truth about its vulnerabilities and discover practical steps to enhance protection against cyber threats.
  • Supply Chain Exploitation of SolarWinds Orion Software

    Huntress covers the breaking news about Solarwinds’ Orion platform being exploited as part of a coordinated attack to distribute malware.
  • ClickFix Gets Creative: Malware Buried in Images

    Huntress uncovered an attack utilizing a ClickFix lure to initiate a multi-stage malware execution chain. This analysis reveals how threat actors use steganography to conceal infostealers like LummaC2 and Rhadamanthys within seemingly harmless PNGs.

Sign Up for Huntress Updates

Get insider access to Huntress tradecraft, killer events, and the freshest blog updates.
Privacy • Terms
By submitting this form, you accept our Terms of Service & Privacy Policy
Huntress Managed Security PlatformManaged EDRManaged EDR for macOSManaged EDR for LinuxManaged ITDRManaged SIEMManaged Security Awareness TrainingManaged ISPMManaged ESPMBook a Demo
PhishingComplianceBusiness Email CompromiseEducationFinanceHealthcareManufacturingState & Local Government
Managed Service ProvidersResellersIT & Security Teams24/7 SOCCase Studies
BlogResource CenterCybersecurity 101Upcoming EventsSupport Documentation
Our CompanyLeadershipNews & PressCareersContact Us
Huntress white logo

Protecting 250k+ customers like you with enterprise-grade protection.

Privacy PolicyCookie PolicyTerms of UseCookie Consent
Linkedin iconTwitter X iconYouTube iconInstagram icon
© 2025 Huntress All Rights Reserved.

Join the Hunt

Get insider access to Huntress tradecraft, killer events, and the freshest blog updates.

By submitting this form, you accept our Terms of Service & Privacy Policy